您所在的位置: 首页 » 学历教育 » 教学动态

关于2015级高起本科毕业论文(答辩)的通知

发布时间: 2019-09-04 11:39:37   作者:学历教育部   浏览次数:

根据毕业设计(论文)工作的安排,西安站2015级高起本科毕业生毕业设计(论文)答辩工作将于2019年10月18日进行,具体答辩详细要求请同学们参阅班级QQ群通知,抓紧时间优质完成毕业论文的写作,按时参加答辩。现将有关事宜通知如下:

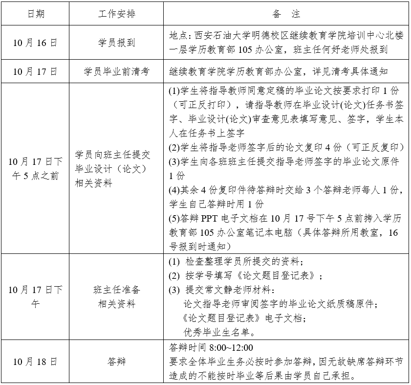
工作安排(见下表):


注:

1. 论文定稿后,按要求用订书机装订成册即可

2. 优秀毕业生的评选及毕业集体合影由各班自行组织。



学历教育业务联系方式:

学费管理:029-88382881

学籍学位:029-88382312

教务论文:029-88382313

招生管理:029-88382727


同等学力业务联系方式:

招生及教务:029-88382727


培训业务联系方式:

培训合作:029-88382808

培训管理:029-88382379

029-88382882


邮编:710065

地址:陕西省西安市雁塔区丈八东路11号

版权所有 © 2026年国际足联世界杯(23rd FIFA World Cup)-Official website